Arquitectura MyQ
Servidores y aplicaciones MyQ
MyQ es un sistema distribuido compuesto por servidores y aplicaciones cliente. La imagen siguiente muestra una descripción general de alto nivel de todos los componentes y los principales canales de comunicación. Cada componente suele ejecutarse en su propio ordenador, ya sea un servidor, un PC, un teléfono móvil o una impresora.

El Central Server se encarga de la configuración, la generación de informes y la concesión de licencias de los servidores de sitio. Los servidores de sitio aún necesitan una configuración individual adicional.
Un servidor del sitio se encarga del almacenamiento en cola de los trabajos de impresión, la entrega de escaneos, la interacción del usuario con las impresoras, la supervisión de las impresoras y mucho más.
MyQ Desktop Client es una aplicación adicional que se ejecuta en los PC de los usuarios. Ofrece autenticación e identificación de usuarios, selección de proyectos y centros de coste, supervisión de impresoras locales (principalmente USB), cola de impresión de clientes y muchas otras funciones.
El servidor OCR se utiliza para el reconocimiento óptico de caracteres en los trabajos de escaneo. Un servidor OCR consume muchos recursos, por lo que suele ejecutarse en su propia máquina.
MyQ X Mobile Client se utiliza para la impresión nativa en dispositivos iOS, macOS y Android.
El agente de impresión móvil permite a los usuarios acceder a las impresoras a través de AirPrint (para iOS) y Mopria Print Service (para teléfonos inteligentes o tabletas Android). Por lo general, se ejecuta en su propia máquina con acceso a una red Wi-Fi donde los dispositivos móviles pueden detectarlo.
Print Server desde la perspectiva de los procesos del sistema operativo
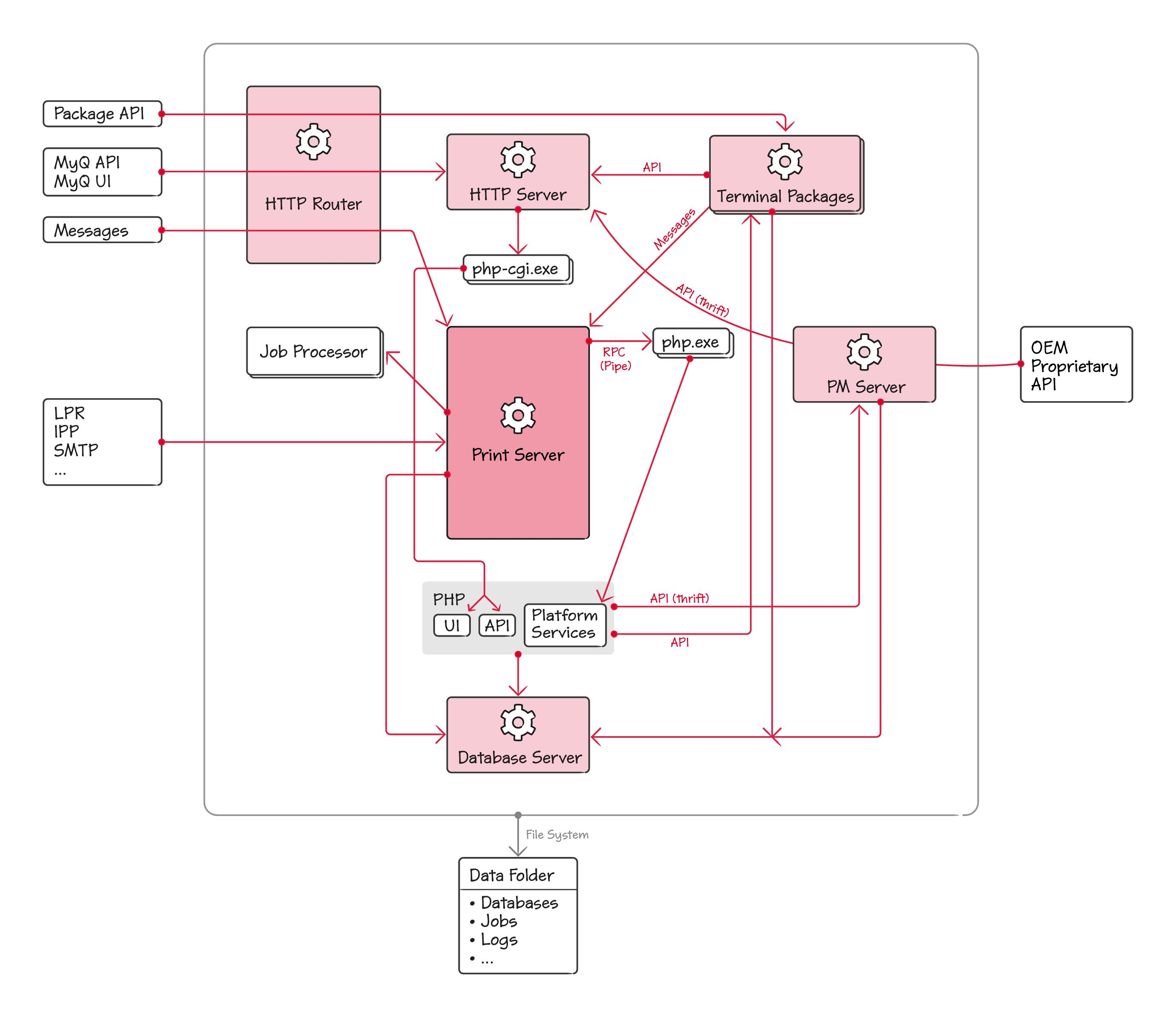
En la imagen siguiente, puede ver qué procesos del sistema operativo se ejecutan en un Print Server y cuáles son los principales canales de comunicación.

El núcleo del sistema es el Print Server. Se basa en la plataforma WSF, la plataforma de MyQ para el desarrollo de servicios de red. La lógica específica de MyQ se implementa como servicios de plataforma, que se empaquetan en archivos plugin*.dll. Estos complementos están escritos en C++ y algunos de ellos también en C#. La plataforma WSF también admite servicios implementados en PHP. PHP no admite DLL, por lo que los servicios de plataforma implementados en PHP se invocan a través de un conjunto de trabajadores php.exe.
El Print Server también gestiona un conjunto de trabajadores del procesador de trabajos que se utilizan para el análisis de trabajos. El procesador de trabajos se ejecuta como un proceso y no como parte del Print Server, para evitar su fallo en caso de que falle el procesador de trabajos.
Como servidor de red, el servicio del Print Server se encarga de recibir trabajos de impresión a través de LPR, IPP y otros protocolos. También gestiona los mensajes, que son nuestro motor de notificaciones push. Los mensajes se utilizan para notificar a los clientes sobre eventos en el sistema.
Apache es un servidor HTTP para nuestra interfaz de usuario web y la API REST de MyQ. Ambas aplicaciones están implementadas en PHP. Apache mantiene un conjunto de trabajadores php-cgi.exe para gestionar la ejecución.
HTTP Router es nuestro proxy inverso a través del cual fluye todo el tráfico entrante basado en HTTP. Su principal funcionalidad es la terminación TLS.
Los paquetes de terminal implementan el Embedded Terminal para un proveedor específico. Exponen su propia API utilizada por las impresoras.
PM Server es un componente creado por Kyocera. Proporciona una API para configurar los dispositivos Kyocera e instalar la aplicación Embedded Terminal. PM Server utiliza la tecnología Thrift para implementar su API. MyQ también proporciona parte de su API a través de Thrift, por lo que PM Server puede acceder a ella.
Muchos de los componentes utilizan el servidor de bases de datos para almacenar datos. Además, muchos de los componentes, incluido Firebird, almacenan sus datos en la carpeta de datos de MyQ, que se encuentra de forma predeterminada en C:\ProgramData\MyQ. En producción, esta carpeta suele estar ubicada en una unidad de red.
Nombres ejecutables
Nombre descriptivo | Nombre del ejecutable | Nombres alternativos |
|---|---|---|
Enrutador HTTP | traefik.exe | Traefik |
Servidor HTTP | httpd.exe | Apache |
Servidor de bases de datos | firebird.exe | Firebird |
Print Server | myq.exe |
|
Proveedor Kyocera | knum.server.exe | Servidor PM |
*Terminales | MyQ*Terminal.exe | Paquete de terminal |
Procesador de trabajos | MyQJobProcessor.exe |
|
*utilizado para el nombre del proveedor