Architettura MyQ
Server e applicazioni MyQ
MyQ è un sistema distribuito composto da server e applicazioni client. L'immagine sottostante mostra una panoramica di alto livello di tutti i componenti e dei principali canali di comunicazione. Ogni componente viene solitamente eseguito sul proprio computer, che si tratti di un server, un PC, un telefono cellulare o una stampante.

Il Central Server è responsabile della configurazione, della reportistica e delle licenze dei server di sito. I server di sito richiedono comunque una configurazione individuale aggiuntiva.
Un server di sito è responsabile dello spooling dei lavori di stampa, della consegna delle scansioni, dell'interazione degli utenti con le stampanti, del monitoraggio delle stampanti e di molto altro ancora.
MyQ Desktop Client è un'applicazione aggiuntiva che funziona sui PC degli utenti. Offre l'autenticazione e l'identificazione degli utenti, la selezione dei progetti e dei centri di costo, il monitoraggio delle stampanti locali (principalmente USB), lo spooling dei client e molte altre funzionalità.
Il server OCR viene utilizzato per il riconoscimento ottico dei caratteri nei lavori di scansione. Un server OCR utilizza molte risorse, quindi di solito viene eseguito su una macchina dedicata.
MyQ X Mobile Client viene utilizzato per la stampa nativa su dispositivi iOS, macOS e Android.
Mobile Print Agent consente agli utenti di accedere alle stampanti tramite AirPrint (per iOS) e Mopria Print Service (per smartphone o tablet Android). Di solito viene eseguito su una macchina dedicata con accesso a una rete Wi-Fi dove i dispositivi mobili possono rilevarlo.
Print Server dal punto di vista dei processi del sistema operativo
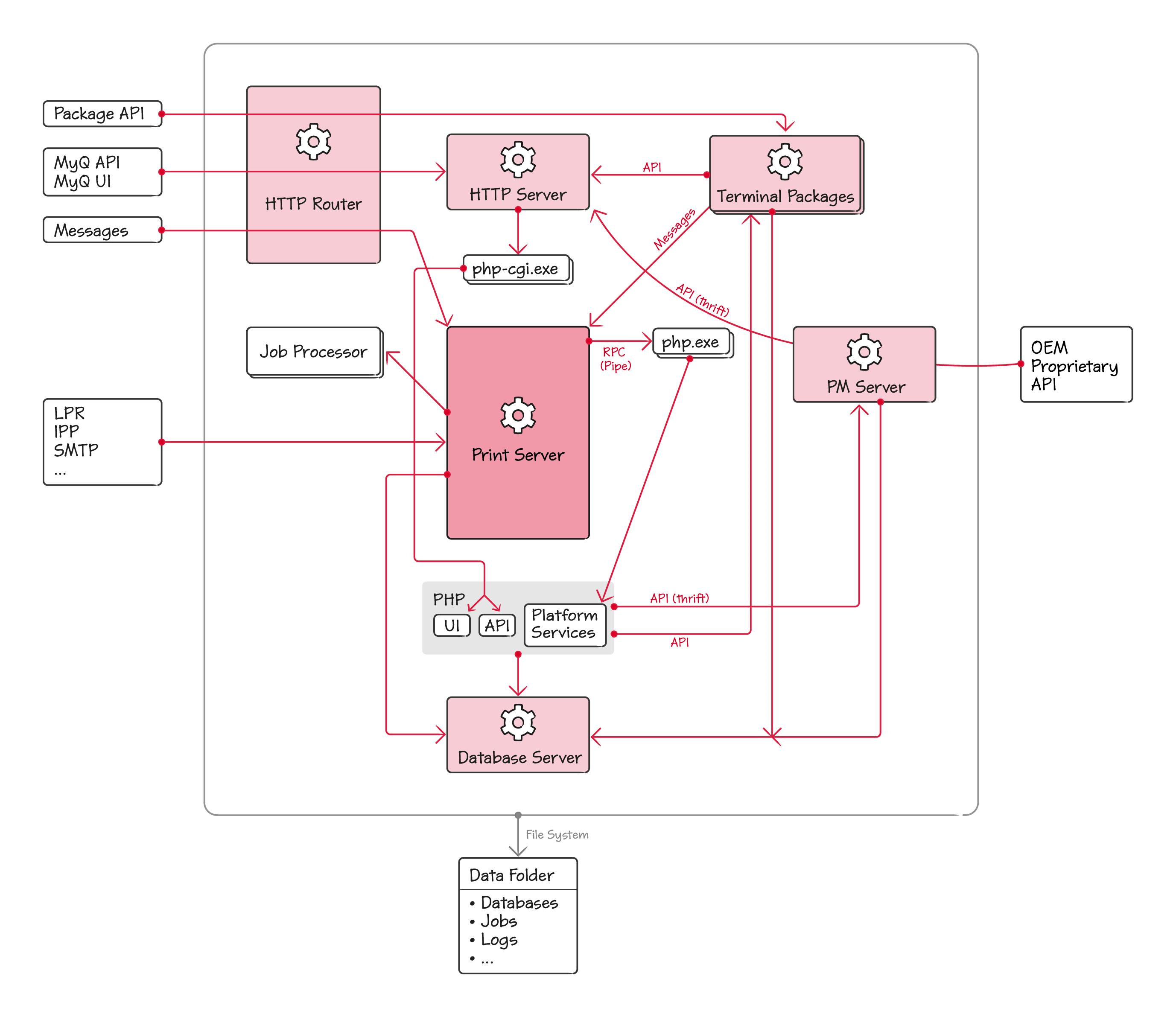
Nell'immagine sottostante è possibile vedere quali processi del sistema operativo sono in esecuzione su un Print Server e quali sono i principali canali di comunicazione.

Il cuore del sistema è il Print Server. Si basa sulla piattaforma WSF, la piattaforma MyQ per lo sviluppo di servizi di rete. La logica specifica di MyQ è implementata come servizi della piattaforma, che sono racchiusi in file plugin*.dll. Questi plugin sono scritti in C++ e alcuni di essi anche in C#. La piattaforma WSF supporta anche servizi implementati in PHP. PHP non supporta le DLL, quindi i servizi della piattaforma implementati in PHP vengono richiamati tramite una serie di worker php.exe.
Il Print Server gestisce anche una serie di worker Job Processor utilizzati per l'analisi dei lavori. Il Job Processor funziona come un processo e non come parte del Print Server, per evitare il suo malfunzionamento in caso di guasto del Job Processor.
In qualità di server di rete, il servizio Print Server è responsabile della ricezione dei lavori di stampa tramite LPR, IPP e altri protocolli. Gestisce anche i messaggi, che sono il nostro motore di notifiche push. I messaggi vengono utilizzati per notificare ai clienti gli eventi nel sistema.
Apache è un server HTTP per la nostra interfaccia utente web e l'API REST MyQ. Entrambe le applicazioni sono implementate in PHP. Apache gestisce una serie di worker php-cgi.exe per gestire l'esecuzione.
HTTP Router è il nostro proxy inverso attraverso il quale fluisce tutto il traffico in entrata basato su HTTP. La sua funzionalità principale è la terminazione TLS.
I pacchetti terminale implementano il terminale integrato per un fornitore specifico. Espongono la propria API utilizzata dalle stampanti.
PM Server è un componente creato da Kyocera. Fornisce API per configurare i dispositivi Kyocera e per installare l'applicazione Embedded Terminal. PM Server utilizza la tecnologia Thrift per implementare la propria API. Anche MyQ fornisce parte della propria API tramite Thrift, in modo che PM Server possa accedervi.
Molti dei componenti utilizzano il Database Server per memorizzare i dati. Inoltre, molti dei componenti, tra cui Firebird, memorizzano i propri dati nella cartella dati MyQ che si trova per impostazione predefinita in C:\ProgramData\MyQ. In produzione, questa cartella si trova in genere su un'unità di rete.
Nomi eseguibili
Nome descrittivo | Nome eseguibile | Nomi alternativi |
|---|---|---|
Router HTTP | traefik.exe | Traefik |
Server HTTP | httpd.exe | Apache |
Server database | firebird.exe | Firebird |
Print Server | myq.exe |
|
Kyocera Provider | knum.server.exe | Server PM |
*Terminali | MyQ*Terminal.exe | Pacchetto terminale |
Processore lavori | MyQJobProcessor.exe |
|
*utilizzato per il nome del fornitore