MyQ Architecture
Serveurs et applications MyQ
MyQ est un système distribué composé de serveurs et d'applications clientes. L'image ci-dessous donne un aperçu de haut niveau de tous les composants et des principaux canaux de communication. Chaque composant fonctionne généralement sur son propre ordinateur, que ce soit un serveur, un PC, un téléphone portable ou une imprimante.

Le site Serveur central est responsable de Serveurs de sites la configuration, les rapports et les licences. Les serveurs de site nécessitent toujours une configuration individuelle supplémentaire.
A Serveur du site est responsable de la mise en file d'attente des travaux d'impression, de la livraison des numérisations, de l'interaction des utilisateurs avec les imprimantes, de la surveillance des imprimantes, etc.
MyQ Desktop Client est une application supplémentaire fonctionnant sur les PC des utilisateurs. Elle permet l'authentification et l'identification des utilisateurs, la sélection des projets et des centres de coûts, la surveillance des imprimantes locales (principalement USB), le spooling client et bien d'autres fonctionnalités.
Le site Serveur OCR est utilisé pour la reconnaissance optique de caractères sur les travaux de numérisation. Un serveur OCR utilise beaucoup de ressources, c'est pourquoi il fonctionne généralement sur sa propre machine.
Le site MyQ X Mobile Client est utilisé pour l'impression native sur les appareils iOS, macOS et Android.
Mobile Print Agent permet aux utilisateurs d'accéder à des imprimantes via AirPrint (pour iOS), et Mopria Print Service (pour les téléphones intelligents ou les tablettes Android). Il fonctionne généralement sur sa propre machine avec un accès à un réseau Wi-Fi où les appareils mobiles peuvent le découvrir.
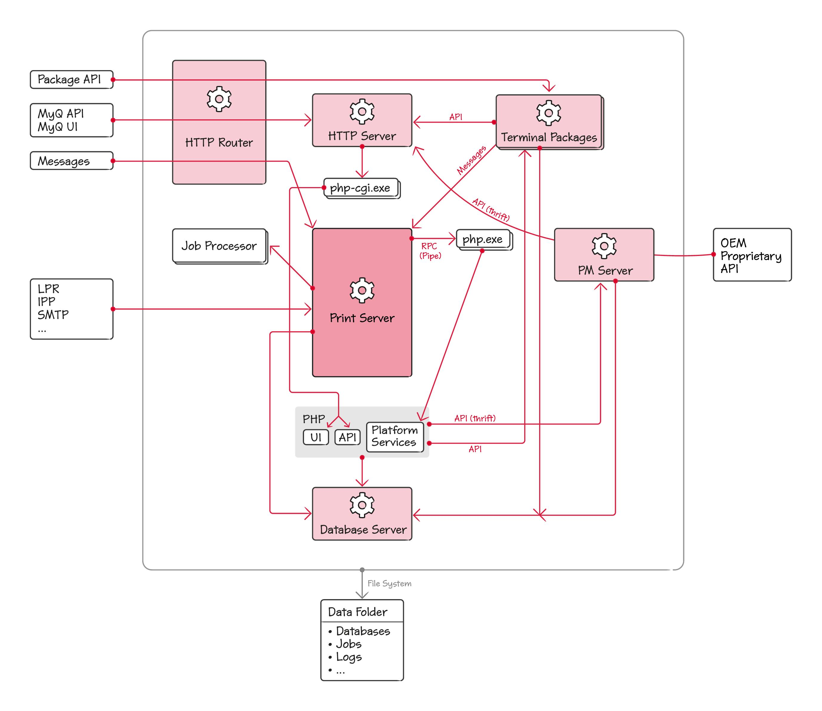
Le serveur d'impression du point de vue du processus du système d'exploitation
Dans l'image ci-dessous, vous pouvez voir quels processus d'OS sont en cours d'exécution sur un serveur d'impression, et quels sont les principaux canaux de communication.

Le cœur du système est le Print Server. Il est basé sur la plateforme WSF - la plateforme de MyQ pour le développement de services réseau. La logique spécifique à MyQ est implémentée en tant que services de la plate-forme, qui sont regroupés dans des services de type plugin*.dll fichiers. Ces plugins sont écrits en C++ et quelques-uns également en C#. La plate-forme WSF supporte également des services implémentés en PHP. PHP ne supporte pas les DLLs, donc les services de la plateforme implémentés en PHP sont invoqués via un ensemble de fichiers de type php.exe travailleurs.
Le site Print Server gère également un ensemble de Processeur d'emplois qui sont utilisés pour l'analyse des tâches. Le site Processeur d'emplois s'exécute en tant que processus et non pas en tant que partie de l'interface utilisateur. Print Server pour éviter sa défaillance en cas de Processeur d'emplois l'échec.
En tant que serveur de réseau, Print Server Service est responsable de la réception des travaux d'impression via les protocoles LPR, IPP et autres. Il gère également les messages, qui sont notre moteur de notifications push. Les messages sont utilisés pour informer les clients des événements survenus dans le système.
Apache est un serveur HTTP pour notre interface utilisateur Web et l'API REST de MyQ. Les deux applications sont implémentées en PHP. Apache maintient un ensemble de php-cgi.exe des travailleurs pour gérer l'exécution.
Routeur HTTP est notre reverse proxy par lequel passe tout le trafic entrant basé sur HTTP. Sa principale fonctionnalité est la terminaison TLS.
Paquets de terminaux implémentent le terminal embarqué pour un fournisseur spécifique. Ils exposent leur propre API utilisée par les imprimantes.
Serveur PM est un composant créé par Kyocera. Il fournit une API pour configurer les appareils Kyocera et pour installer l'application de terminal embarqué. PM Server utilise la technologie Thrift pour mettre en œuvre son API. MyQ fournit également une partie de son API via Thrift, afin que PM Server puisse y accéder.
De nombreux composants utilisent le Serveur de base de données pour stocker les données. En outre, de nombreux composants, y compris Firebird, stockent leurs données dans le fichier Dossier de données MyQ qui est situé par défaut dans C:\ProgramData\MyQ. En production, ce dossier est généralement situé sur un lecteur réseau.
Noms des exécutables
Nom de l'ami | Nom de l'exécutable | Noms alternatifs |
|---|---|---|
Routeur HTTP | traefik.exe | Traefik |
Serveur HTTP | httpd.exe | Apache |
Serveur de base de données | firebird.exe | Oiseau de feu |
Print Server | myq.exe |
|
Fournisseur Kyocera | knum.server.exe | Serveur PM |
*Terminaux | MyQ*Terminal.exe | Paquet de terminaux |
Processeur d'emplois | MyQJobProcessor.exe |
|
*utilisé pour le nom du vendeur