MyQ Architektur
MyQ Server und Anwendungen
MyQ ist ein verteiltes System, das aus Servern und Client-Anwendungen besteht. Die nachstehende Abbildung zeigt eine Übersicht über alle Komponenten und die wichtigsten Kommunikationskanäle. Jede Komponente läuft normalerweise auf einem eigenen Computer, sei es ein Server, ein PC, ein Mobiltelefon oder ein Drucker.

Die Zentraler Server ist verantwortlich für Standort-Server Konfiguration, Berichterstattung und Lizenzierung. Site Server müssen noch zusätzlich individuell konfiguriert werden.
A Standort-Server ist verantwortlich für das Spooling von Druckaufträgen, die Bereitstellung von Scans, die Benutzerinteraktion mit Druckern, die Druckerüberwachung und vieles mehr.
MyQ Desktop-Klient ist eine zusätzliche Anwendung, die auf den PCs der Benutzer läuft. Sie bietet Benutzerauthentifizierung und -identifizierung, Projekt- und Kostenstellenauswahl, Überwachung lokaler Drucker (meist USB), Client-Spooling und viele andere Funktionen.
Die OCR-Server wird für die optische Zeichenerkennung bei Scanaufträgen verwendet. Ein OCR-Server verbraucht viele Ressourcen und läuft daher normalerweise auf einem eigenen Rechner.
Die MyQ X Mobiler Kunde wird für den nativen Druck auf iOS-, macOS- und Android-Geräten verwendet.
Mobiler Druckagent ermöglicht Nutzern den Zugriff auf Drucker über AirPrint (für iOS) und Mopria Print Service (für Android-Smartphones oder -Tablets). Er läuft in der Regel auf einem eigenen Rechner mit Zugang zu einem Wi-Fi-Netzwerk, in dem mobile Geräte ihn finden können.
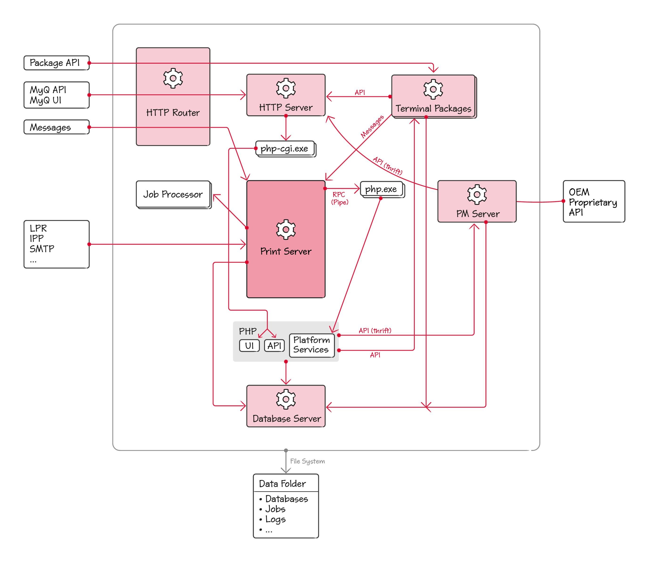
Print Server aus der Perspektive des Betriebssystemprozesses
In der folgenden Abbildung sehen Sie, welche Betriebssystemprozesse auf einem Druckserver laufen und welche die wichtigsten Kommunikationskanäle sind.

Das Herzstück des Systems ist die Druck-Server. Sie basiert auf der WSF-Plattform - der Plattform von MyQ für die Entwicklung von Netzwerkdiensten. Die MyQ-spezifische Logik wird als Plattformdienste implementiert, die in folgenden Paketen enthalten sind plugin*.dll Dateien. Diese Plugins sind in C++ und einige von ihnen auch in C# geschrieben. Die WSF-Plattform unterstützt auch in PHP implementierte Dienste. PHP unterstützt keine DLLs, daher werden die in PHP implementierten Plattformdienste über eine Reihe von php.exe Arbeiter.
Die Druck-Server verwaltet auch eine Reihe von Auftragsverarbeiter Arbeiter, die für das Parsen von Aufträgen verwendet werden. Die Website Auftragsverarbeiter als Prozess läuft und nicht als Teil des Druck-Server um ein Versagen des Systems im Falle des Job Processor's Versagen.
Als Netzwerkserver, Druck-Server Dienst ist für den Empfang von Druckaufträgen über LPR, IPP und andere Protokolle zuständig. Außerdem verwaltet sie Messages, unser Modul für Push-Benachrichtigungen. Nachrichten werden verwendet, um Clients über Ereignisse im System zu informieren.
Apache ist ein HTTP-Server für unsere Web-UI und MyQ REST API. Beide Anwendungen sind in PHP implementiert. Apache verwaltet eine Reihe von php-cgi.exe Arbeiter, die die Ausführung übernehmen.
HTTP-Router ist unser Reverse-Proxy, über den der gesamte eingehende HTTP-basierte Verkehr läuft. Seine Hauptfunktion ist die TLS-Terminierung.
Terminal-Pakete implementieren das eingebettete Terminal für einen bestimmten Anbieter. Sie stellen ihre eigene API zur Verfügung, die von den Druckern verwendet wird.
PM-Server ist eine von Kyocera entwickelte Komponente. Sie bietet eine API zur Konfiguration von Kyocera-Geräten und zur Installation der eingebetteten Terminalanwendung. PM Server verwendet die Thrift-Technologie zur Implementierung seiner API. MyQ stellt ebenfalls einen Teil seiner API über Thrift zur Verfügung, so dass PM Server darauf zugreifen kann.
Viele der Komponenten verwenden die Datenbank-Server um Daten zu speichern. Außerdem speichern viele der Komponenten, einschließlich Firebird, ihre Daten in der MyQ-Datenordner die sich standardmäßig in C:\ProgrammDaten\MyQ. In der Produktion befindet sich dieser Ordner normalerweise auf einem Netzlaufwerk.
Ausführbare Namen
Freundlicher Name | Name der ausführbaren Datei | Alternative Namen |
|---|---|---|
HTTP-Router | traefik.exe | Traefik |
HTTP-Server | httpd.exe | Apache |
Datenbank-Server | firebird.exe | Feuervogel |
Druck-Server | myq.exe |
|
Kyocera Anbieter | knum.server.exe | PM-Server |
*Terminals | MyQ*Terminal.exe | Terminal-Paket |
Auftragsverarbeiter | MyQJobProcessor.exe |
|
*verwendet für den Lieferantennamen